Año 13, Número 1. Septiembre - Diciembre, 2025 
Por: Miriam Vázquez-Evaristo, Gabriel Ángel Ramírez-Vicente, Nayeli Montalvo-Romero y Aarón Montiel-Rosales / Ver en pantalla completa
El rápido crecimiento poblacional y el cambio climático son algunos de los múltiples factores que han impactado de forma negativa la disposición de alimentos, ante esta situación, es necesario incrementar su disponibilidad. En este contexto, el presente estudio se centra en el análisis de viabilidad para el desarrollo de un sistema de monitoreo del proceso de germinación de semilla de jitomate (Solanum lycopersicum) a partir de técnicas de internet de las cosas (IoT) para su implementación en la región de Teziutlán, Puebla, en México. El diseño derivado del presente estudio considera el desarrollo de un invernadero a nivel laboratorio que posibilite la germinación de un máximo de 120 semillas; así como de un módulo de adquisición de datos y la plataforma para su monitoreo. Con este sistema se contribuye al desarrollo de estrategias que permitan contribuir a la disposición de alimentos para las personas.
Palabras clave: alimentos, internet de las cosas, producción en invernaderos.
Rapid population growth and climate change are some of the multiple factors that have negatively impacted the availability of food; in this situation, it is necessary to increase its availability. In this context, the present study focuses on the feasibility analysis for the development of a monitoring system for the germination process of tomato seed (Solanum lycopersicum) from Internet of Things (IoT) techniques for its implementation in the Teziutlan region, Puebla, in Mexico. The design derived from this study considers the development of a greenhouse at the laboratory level that allows the germination of a maximum of 120 seeds, as well as a data acquisition module and a platform for its monitoring. This system contributes to the development of strategies that contribute to the provision of food for people.
Keywords: food, Internet of Things, greenhouse production.
Actualmente existe una crisis alimentaria dado el aumento constante de consumidores y la reducción en la disponibilidad de alimentos1, 2. Diversos factores están comprometiendo la seguridad alimentaria, por ejemplo: las malas prácticas agrícolas, la deforestación, el cambio climático, las guerras3, 4. Ante esta situación, la agricultura enfrenta constantes desafíos en la búsqueda de prácticas más eficientes y sostenibles, con el fin de satisfacer la creciente demanda de alimentos a nivel mundial.
En este contexto, diversas tecnologías se han desarrollado con la finalidad de contribuir a mejorar la disponibilidad de alimentos5-7. De estas tecnologías, el Internet de las Cosas (IoT, Internet of Things) ha emergido como una herramienta clave para optimizar diversos procesos agrícolas, permitiendo una gestión de cultivos basada en datos precisos y en tiempo real. La integración del IoT en la agricultura, permite monitorear factores ambientales, automatizar el riego, controlar el uso de fertilizantes y gestionar de manera óptima los recursos, contribuyendo así para mejorar la productividad8, 9.
El uso de IoT aplicado a la germinación no solo facilita el seguimiento de las condiciones, sino que también permite conformar un registro histórico de los datos que posteriormente pueden ser analizados para identificar patrones y tendencias, determinando con ello los comportamientos para futuras prácticas agrícolas. Así, la implementación de esta tecnología no solo mejora la gestión del cultivo, sino que también contribuye al desarrollo de prácticas agrícolas más sostenibles y resilientes ante cambios ambientales y climáticos10-12.
El presente estudio aborda el diseño de un dispositivo en ambiente controlado que se conforma de un sistema de monitoreo basado en IoT para la fase de germinación de semillas de jitomate, que es una etapa crítica para garantizar el desarrollo saludable de las plantas y, en última instancia, el éxito de la producción. A través de la instalación de sensores que miden la temperatura y la humedad, el sistema recopila datos de manera continua. Estos datos se procesan y son enviados a una plataforma centralizada que permite a la persona usuaria visualizar los datos en tiempo real, con lo que es posible tomar decisiones informadas y oportunas.
Diseñar un sistema de ambiente controlado que permita, mediante la incorporación de tecnología IoT, medir el comportamiento en la germinación de jitomate.
El Solanum lycopersicum es un ingrediente característico de la gastronomía mexicana, sus múltiples usos han generado una mayor demanda en el mercado. De acuerdo con el Servicio de Información Agroalimentaria y Pesquera (SIAP), en el estado de Puebla, en el año 2021 se cosecharon 139,511 toneladas, y 154,082 toneladas durante el año 2022, lo que representó un incremento del 10.4%. Esto posiciona al estado de Puebla en el octavo lugar como productor de Solanum lycopersicum a nivel nacional. Ahora bien, en la región de Teziutlán el nivel de producción de Solanum lycopersicum ocupa el penúltimo lugar a nivel estatal, con tan solo 772.54 toneladas13, lo cual indica que la producción de este fruto no ha sido explotada en la región, lo que origina que los precios del producto sean superiores, derivado de los costos del transporte.
La falta de producción en la región de Teziutlán se debe a varios retos que deben superar los productores, uno de estos se genera en una etapa previa a su cultivo: la germinación de la planta. Germinar es un subproceso que requiere de ciertas condiciones controladas, que dificultan y encarecen la producción, con varios parámetros que deben ser monitoreados dentro de los niveles ideales para que la calidad de la planta germinada provea una cosecha que brinde una recuperación monetaria para los productores y productoras. Esta es la razón principal por la cual los productores optan por obtenerla de terceros, incrementando con ello los costos derivados de la compra y el transporte.
Aunado a esto, los agricultores en su mayoría carecen de la implementación de tecnología en sus invernaderos. El cultivo es realizado de manera empírica; limitándose a solo el monitoreo de los niveles de humedad y la aplicación de sustratos por instinto. Esto propicia un cultivo inadecuado, deficiente y con inestabilidad financiera que permita obtener ganancias que incentiven la producción de este fruto.
Pita y Pérez14 informan que “la primera etapa de la germinación se inicia con la entrada de agua en la semilla desde el medio exterior (imbibición). La hidratación de los tejidos de la semilla es un proceso físico con una duración variable” (p. 4).
Los mismos autores señalan:
Una vez que la semilla se ha hidratado, comienzan a activarse toda una serie de procesos metabólicos que son esenciales para que tengan lugar las siguientes etapas. En esta fase de germinación, la semilla puede deshidratarse retornando a su estado inicial. En general, esta deshidratación no afecta negativamente a las semillas, las cuales pueden posteriormente volver a hidratarse y reiniciar el proceso de germinación. No obstante, en algunas especies, una deshidratación prolongada puede implicar la transformación de las semillas en “semillas duras”, que se caracterizan porque se imbiben muy lentamente (Pita y Pérez, s. f., pág. 4).
Así mismo, es relevante considerar que la falta de agua sensibiliza las semillas, el grado de dicha sensibilización está en función del tipo de especie15. Este déficit hídrico en la semilla influye de forma negativa en la duración de la germinación, es decir, por la escasez de agua la germinación es más lenta16, mientras que un exceso dificulta la llegada de oxígeno al embrión, debido a la presencia de una capa de mucílago17. Por otro lado, la imbibición a bajas temperaturas pone en riesgo el desarrollo de la planta18.
Cuando la semilla se ha hidratado, inicia la fase de germinación “sensu stricto”, en donde disminuye la absorción de agua por la semilla y se presenta la activación generalizada del metabolismo de la semilla, necesaria para la siguiente fase, que es el crecimiento19.
Finalmente, en la etapa de germinación se incrementa la actividad metabólica, por lo que inicia el crecimiento radicular20. El desarrollo de la plántula inicia cuando la radícula rompe la cubierta seminal21.
Por medio de sensores ubicados en puntos críticos, los invernaderos automatizados monitorean y controlan variables de interés22. Posteriormente, la información es almacenada en bases de datos23. Esta información es importante, ya que al ser analizada y procesada de forma eficiente permite mejorar las prácticas agrícolas.
Un sistema IoT es una infraestructura que ofrece el servicio de la interconexión de las cosas mediante nuevas tecnologías para la comunicación24. Entonces, un sistema IoT es una conexión de equipos que se utilizan en la vida cotidiana, conectados a internet con la suficiente competencia para reconocer el entorno en el que están interactuando, tomar decisiones con el fin de solucionar problemas y actuar sobre la base de la información que recepta25. Esto ayuda a poder controlar cosas simples mediante un dispositivo móvil; entre los aparatos que pueden controlarse están los electrodomésticos, temperatura, iluminación, etcétera26.
El enfoque metodológico empleado en el presente estudio es de tipo cuantitativo, de campo, experimental y longitudinal. La metodología se conforma de cinco fases, a saber:
El enfoque metodológico se plantea para el diseño y desarrollo de un sistema de monitoreo a nivel de laboratorio para el cultivo de jitomate; no es el alcance de este estudio la evaluación del crecimiento del jitomate. Así mismo, como herramienta tecnológica de monitoreo se considera el IoT (internet de las cosas) mediante el uso de sensores de temperatura y humedad. Por lo que el presente estudio presenta el diseño y desarrollo de un prototipo que pretende ser una solución tecnológica para mejorar la eficiencia en la agricultura, con la capacidad de ser de baja escala.
En la Figura 1 se describe el desarrollo del sistema contenedor de semillas modular que permita el análisis y monitoreo por lote de semilla. La conformación de las cajas de germinación, se considera con una capacidad de 18 semillas.
Para el diseño del invernadero de germinación se consideró como punto de partida su implementación en productores de jitomate de la región de Teziutlán, Puebla (México), por lo que no se requiere una producción elevada de la plántula, por ello se estableció un tamaño para contener un máximo de 130 plántulas.

Figura 1. Caja de germinación modular en panel de abeja (Fuente: elaboración propia)
En cuanto al diseño del invernadero (ver la Figura 2), se toma como base un invernadero tipo capilla a dos aguas, que se caracteriza por tener el techo formado por dos planos inclinados con caída simétrica a ambos lados de la cumbrera. Además, se plantea utilizar luz natural, por lo que se contempla el uso de acrílico de 3 mm para la constitución de las paredes.

Figura 2. Diseño del invernadero de germinación (elaboración propia)
Para su fabricación se consideraron técnicas de manufactura aditiva por deposición de material fundido (FDM), por lo cual se desarrolla un sistema de ensamblaje modular, que consiste en la segmentación de la estructura del invernadero para su impresión en máquinas con capacidad de impresión de 22.5 cm x 22.5 cm x 22.5 cm, las cuales constituyen un estándar en las impresoras 3D domésticas. En la Figura 3, se muestra la segmentación modular de la estructura del invernadero.

Figura 3. Vista segmentada de la estructura del invernadero (elaboración propia)
En la Tabla 1, se enlistan los dispositivos seleccionados.
Tabla 1. Componentes electrónicos para el sistema de monitoreo (elaboración propia)
| Componente | Descripción |
| Arduino Nano | Tarjeta de desarrollo electrónico. |
| ESP8266-01 | Módulo WiFi. |
| Módulo Max485 | Adaptador de comunicación Rs485 a Arduino. |
| DHT22 | Sensor de humedad y temperatura relativa. |
| Resistencia térmica | Resistencia eléctrica de 12 V DC. |
| Extractor de aire | Ventilador de 4 in a 12 V DC. |
| Módulo L298N | Drive para motor DC. |
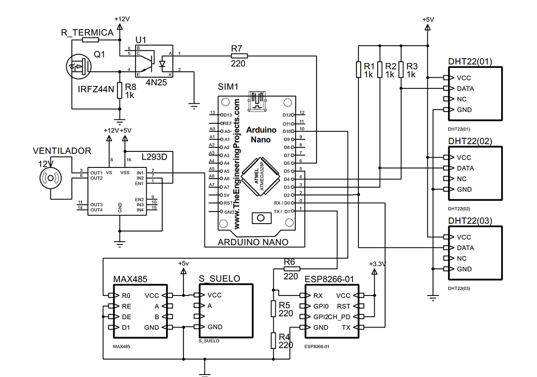
El sistema IoT se centra en la tarjeta de desarrollo Arduino Nano; el cual, se encarga de la recolección de los parámetros muestreados por los sensores, empezando por el sensor de temperatura y humedad relativa DHT22, del que se colocan de tres a diferentes alturas y posiciones dentro del invernadero, con la finalidad de homogenizar la temperatura dentro de este (se consideran tres alturas: superior, media e inferior). Estos son colocados en posición opuesta al actuador térmico encargado de mantener la temperatura en los rangos ideales.
Se emplea el módulo Max485 para la adaptación de la señal y su lectura por el Arduino Nano. En cuanto a la transmisión de los datos a la nube, se realiza a partir de una red WiFi y del Módulo ESP8266-01. Así mismo, se introduce un ventilador para el proceso de extracción de calor del interior del invernadero para su regularización. En la Figura 4, se presenta el esquema del sistema IoT.

Figura 4. Esquemático del sistema IoT (elaboración propia)
Para el proceso de recolección de información se plantea un tiempo de espera entre cada registro de 60 minutos, por lo que al día se obtendrán 24 muestreos; el proceso de germinación de la planta de jitomate toma de 5 a 8 días. Con la implementación del sistema de monitoreo de parámetros se espera mantener la cantidad de días al mínimo, por lo que se espera recabar 120 muestreos por lote de semillas. En la Figura 5, se presenta el diagrama de flujo del sistema de IoT.

Figura 5. Diagrama de flujo del sistema de monitoreo (elaboración propia)
Para el monitoreo de los datos por parte de la persona usuaria, se implementa una base de datos MySQL y una aplicación web donde el usuario registra los datos principales del invernadero para su gestión. En este programa la persona usuaria podrá visualizar los datos de interés de manera tabular o gráfica, con lo que podrá realizar la comparativa histórica de los diferentes lotes de germinación (Figura 6).

Figura 6. Plataforma web dedicada a la visualización de parámetros (elaboración propia)
A partir del desarrollo del diseño del invernadero se obtiene un modelo seccionado por 25 componentes para su fabricación por impresión 3D, los cuales serán impuestos con filamento PETG (polietileno tereftalato glicol). De igual manera, la caja de germinación modular se fabricará bajo el mismo método y material, esto debido a que soporta su inclusión a la humedad.
Se obtiene una plataforma web dedicada al registro y visualización de información recabada por los muestreos. Hasta el momento se han realizado pruebas de comunicación con la plataforma web y el sistema de muestreo bajo una red de área local, pero se espera realizar la migración a un servidor en la nube; además se plantea incorporar una red de sensores, con la finalidad que cada módulo de germinación posea su sistema de monitoreo y realizar un seguimiento especifico (Figura 7).

Figura 7. Visualización de datos de monitoreo (elaboración propia)
La implementación de tecnología IoT en un invernadero para la germinación de semillas de jitomate permite un monitoreo en tiempo real de factores críticos como la temperatura y la humedad, mejorando las condiciones para el desarrollo de plántulas saludables. Esta tecnología facilita la recolección continua de datos, permitiendo a las y los productores realizar ajustes inmediatos y basados en datos, mejorando la tasa de germinación y reduciendo el desperdicio de recursos. Además, promueve prácticas agrícolas más sostenibles, reduciendo el consumo de agua y fertilizantes, y disminuyendo costos operativos al hacer el proceso más eficiente.
El sistema de adquisición de datos y la plataforma web desarrollada trabajan correctamente dentro de una red de área local, si bien las pruebas realizadas para enviar la información solo fueron realizadas con los sensores conectados, permiten identificar la funcionalidad del sistema.
En cuanto al invernadero, se encuentra en proceso de fabricación, por lo que aún no se logra realizar pruebas de germinación; este estudio solo aborda el diseño del monitoreo.
El alcance de esta investigación consiste en mostrar el potencial de una aplicación IoT en la agricultura, y de esta manera contribuir al desarrollo de la agricultura de precisión para hacer el proceso más eficiente, reducir costos e introducir certeza en las decisiones.
1. GHOSH, Arpita; Kumar, Anurag and Biswas, Gargi. Exponential population growth and global food security: challenges and alternatives. Bioremediation of Emerging Contaminants from Soils. [En línea]. 2024. pp. 1–20. [Fecha de consulta: 08 de noviembre de 2024]. DOI 10.1016/B978-0-443-13993-2.00001-3 ISBN: 9780443139949.
2. HASSOUN, Abdo; Al-Muhannadi, Khawla; Hassan, Hussein F., Hamad, Ahmed; Khwaldia, Khaoula; Buheji, Mohamed and Al Jawaldeh, Ayoub. From acute food insecurity to famine: how the 2023/2024 war on Gaza has dramatically set back sustainable development goal 2 to end hunger. Frontiers in Sustainable Food Systems. [En línea]. Vol. 8. 16 May 2024. [Fecha de consulta: 08 de noviembre de 2024]. DOI 10.3389/fsufs.2024.1402150. ISSN: 2571-581X.
3. SAFI, Lutfullah; Mujeeb, Mujeebullah; Sahak, Kawoon; Mushwani, Hayatullah and Hashmi, Sayed Kazem. Climate change impacts and threats on basic livelihood resources, food security and social stability in Afghanistan. GeoJournal. [En línea]. Vol. 89, no. 2, p. 85. 1 April 2024. [Fecha de consulta: 10 de noviembre de 2024]. DOI 10.1007/s10708-024-11077-8. ISSN: 1572-9893.
4. FEKETE, Alexander. Natural Hazards and Climate Change Impacts on Food Security and Rural–Urban Livelihoods in Mozambique—A Bibliometric Analysis and Framework. Earth. [En línea]. Vol. 5, no. 4, p. 761–783. 2 November 2024. [Fecha de consulta: 10 de noviembre de 2024]. DOI 10.3390/earth5040040. ISSN: 2673-4834.
5. STEFANINI, R. and Vignali, G. The influence of Industry 4.0 enabling technologies on social, economic and environmental sustainability of the food sector. International Journal of Production Research. [En línea]. Vol. 62, no. 10, p. 3800–3817. 8 May 2024. [Fecha de consulta: 10 de noviembre de 2024]. DOI 10.1080/00207543.2023.2248523. ISSN: 0020-7543.
6. YADAV, Sanjeev; Samadhiya, Ashutosh; Kumar, Anil; Luthra, Sunil; Kumar, Vikas; Garza-Reyes, Jose Arturo and Upadhyay, Arvind. The interplay effects of digital technologies, green integration, and green innovation on food supply chain sustainable performance: An organizational information processing theory perspective. Technology in Society. [En línea]. Vol. 77, p. 102585. June 2024. [Fecha de consulta: 10 de noviembre de 2024]. DOI 10.1016/j.techsoc.2024.102585. ISSN: 1879-3274.
7. HASSOUN, Abdo; Anusha Siddiqui, Shahida; Smaoui, Slim; Ucak, İ̇lknur; Arshad, Rai Naveed; Bhat, Zuhaib F., et al. Emerging Technological Advances in Improving the Safety of Muscle Foods: Framing in the Context of the Food Revolution 4.0. Food Reviews International. [En línea]. Vol. 40, no. 1, p. 37–78. 2024. [Fecha de consulta: 08 de noviembre de 2024]. DOI 10.1080/87559129.2022.2149776. ISSN: 1525-6103.
8. OBAIDEEN, Khaled; Yousef, Bashria A.A., Almallahi, Maryam Nooman; Tan, Yong Chai; Mahmoud, Montaser; Jaber, Hadi et al. An overview of smart irrigation systems using IoT. Energy Nexus. [En línea]. Vol. 7, p. 100124. September 2022. [Fecha de consulta: 08 de noviembre de 2024]. DOI 10.1016/j.nexus.2022.100124. ISSN: 2772-4271.
9. MARAVEAS, C., Piromalis, D., Arvanitis, K.G., Bartzanas, T. and Loukatos, D. Applications of IoT for optimized greenhouse environment and resources management. Computers and Electronics in Agriculture. [En línea]. Vol. 198, p. 106993. July 2022. [Fecha de consulta: 08 de noviembre de 2024]. DOI 10.1016/j.compag.2022.106993. ISSN: 1872-7107.
10. XU, Jinyuan; GU, Baoxing and TIAN, Guangzhao. Review of agricultural IoT technology. Artificial Intelligence in Agriculture. [En línea]. Vol. 6, p. 10–22. 2022. [Fecha de consulta: 08 de noviembre de 2024]. DOI 10.1016/j.aiia.2022.01.001. ISSN: 2589-7217.
11. ALI, Awais; Hussain, Tajamul; Tantashutikun, Noramon; Hussain, Nurda and Cocetta, Giacomo. Application of Smart Techniques, Internet of Things and Data Mining for Resource Use Efficient and Sustainable Crop Production. Agriculture. [En línea]. Vol. 13, no. 2, p. 397. 8 February 2023. [Fecha de consulta: 08 de noviembre de 2024]. DOI 10.3390/agriculture13020397. ISSN: 2077-0472.
12. FANG, Lan; Hu, Rong; Mao, Hui and Chen, Shaojian. How crop insurance influences agricultural green total factor productivity: Evidence from Chinese farmers. Journal of Cleaner Production. [En línea]. Vol. 321, p. 128977. October 2021. [Fecha de consulta: 08 de noviembre de 2024]. DOI 10.1016/j.jclepro.2021.128977. ISSN: 1879-1786.
13. DIRECCIÓN GENERAL DEL SERVICIO DE INFORMACIÓN AGROALIMENTARIA Y PESQUERA (DGSIAP). Avances de siembras y cosechas y de la producción pecuaria. [En línea]. 19 de febrero de 2025. [Fecha de consulta: 13 de marzo de 2025]. Disponible en https://nube.agricultura.gob.mx/avance_agricola/
14. PITA, José Manuel y Pérez, Félix. Germinación de semillas. Hojas divulgadoras. [En línea]. Núm. 2090 HD. s. f. [Fecha de consulta: 15 de marzo de 2025]. Disponible en https://www.mapa.gob.es/ministerio/pags/biblioteca/hojas/hd_1998_2090.pdf ISBN: 84-491-0356-8.
15. BHATTACHARYA, Amitav. Effect of Soil Water Deficit on Growth and Development of Plants: A Review. In: Soil Water Deficit and Physiological Issues in Plants, pp. 393–488. 2021. 26 February 2021. [Fecha de consulta: 10 de noviembre de 2024]. DOI 10.1007/978-981-33-6276-5_5. ISBN: 9789813362772.
16. BRADFORD, K. J. A water relations in seed germination. In : Seed development and germination. pp. 351–396. 1995. Routledge.
17. CHAMORRO, D., Luna, B., Ourcival, J. M., Kavgaci, A., Sirca, C., Mouillot, F. et al. Germination sensitivity to water stress in four shrubby species across the Mediterranean Basin. Plant Biology. [En línea]. Vol. 19, no. 1, pp. 23–31. 21 March 2016. [Fecha de consulta: 08 de noviembre de 2024]. DOI 10.1111/plb.12450. ISSN: 1438-8677.
18. DANITA, M., Mathew, B., Shereen, N., Sharon, N. and IoT Based Automated Greenhouse Monitoring System. In : Second International Conference on Intelligent Computing and Control Systems (ICICCS), pp. 1933–1937. IEEE. June 2018. DOI 10.1109/ICCONS.2018.8662911. ISBN: 978-1-5386-2842-3.
19. RADCHUK, Volodymyr and Borisjuk, Ljudmilla. Physical, metabolic and developmental functions of the seed coat. Frontiers in Plant Science. [En línea]. Vol. 5. 09 October 2024. [Fecha de consulta: 10 de noviembre de 2024]. DOI 10.3389/fpls.2014.00510. ISSN: 1664-462X.
20. ROSENTAL, Leah; Nonogaki, Hiroyuki and Fait, Aaron. Activation and regulation of primary metabolism during seed germination. Seed Science Research. [En línea]. Vol. 24, no. 1, pp. 1–15. 17 February 2014. [Fecha de consulta: 08 de noviembre de 2024]. DOI 10.1017/S0960258513000391. ISSN: 1475-2735.
21. SIVAGAMI, Arasu; Kandavalli, Michael Angelo and Yakkala, Bhaskarrao. Design and Evaluation of an Automated Monitoring and Control System for Greenhouse Crop Production. In : Next-Generation Greenhouses for Food Security. IntechOpen. 29 May 2021. DOI 10.5772/intechopen.97316.
22. SZCZERBA, Anna; Plazek, Agnieszka; Pastuszak, Jakub; Kopec, Przemyslaw; Hornyák, Martha and Dubert, Franciszek. Effect of Low Temperature on Germination, Growth, and Seed Yield of Four Soybean (Glycine max L.) Cultivars. Agronomy. [En línea]. Vol. 11, no. 4, p. 800.18 April 2021. [Fecha de consulta: 08 de noviembre de 2024]. DOI 10.3390/agronomy11040800. ISSN: 2073-4395.
23. WESTERN, Tamara L. The sticky tale of seed coat mucilages: production, genetics, and role in seed germination and dispersal. Seed Science Research. [En línea]. Vol. 22, no. 1, pp. 1–25. 26 September 2011. [Fecha de consulta: 08 de noviembre de 2024]. DOI: 10.1017/S0960258511000249. ISSN: 1475-2735.
24. SOHELI, Sultana Jahan; Jahan, Nusrat; Hossain, Md. Bipul; Adhikary, Apurba; Khan, Ashikur Rahman and Wahiduzzaman, M. Smart Greenhouse Monitoring System Using Internet of Things and Artificial Intelligence. Wireless Personal Communications. [En línea]. Vol. 124, no. 4, p. 3603–3634. 21 June 2022. [Fecha de consulta: 10 de noviembre de 2024]. DOI 10.1007/s11277-022-09528-x. ISSN: 1572-834X.
25. JAVAID, Mohd; Haleem, Abid; Rab, Shanay; Pratap Singh, Ravi and Suman, Rajiv. Sensors for daily life: A review. Sensors International. [En línea]. Vol. 2, p. 100121. 2021. [Fecha de consulta: 10 de noviembre de 2024]. DOI 10.1016/j.sintl.2021.100121. ISSN: 2666-3511.
26. TAIWO, Olutosin and Ezugwu, Absalom E. Internet of Things-Based Intelligent Smart Home Control System. Security and Communication Networks. [En línea]. p. 1–17. 24 September 2021. [Fecha de consulta: 10 de noviembre de 2024]. DOI 10.1155/2021/9928254. ISSN: 1939-0122.
| Buscador interno de artículos: |
|
|---|